Procedura Whistleblowing

GESTIONE DEL SISTEMA DI SEGNALAZIONE DELLE VIOLAZIONI

Il presente documento riepiloga in sintesi le principali indicazioni operative presenti nella Procedura Whistleblowing, cui si rimanda per ogni dettaglio e approfondimento.

  • Lgs. 24/2023 “Attuazione della direttiva (UE) 2019/1937 del Parlamento europeo e del Consiglio, del 23 ottobre 2019, riguardante la protezione delle persone che segnalano violazioni del diritto dell’Unione e recante disposizioni riguardanti la protezione delle persone che segnalano violazioni delle disposizioni normative nazionali
  • Lgs. 231/2001 “Disciplina della responsabilità amministrativa delle persone giuridiche, delle società e delle associazioni anche prive di personalità giuridica, a norma dell’articolo 11 della legge 29 settembre 2000, n. 300

  • Lavoratori subordinati, inclusi quelli regolati da leggi specifiche sul lavoro pubblico o privato.
  • Lavoratori autonomi e collaboratori, compresi consulenti e titolari di rapporti di collaborazione che operano presso la Società.
  • Lavoratori o collaboratori di fornitori di beni o servizi, pubblici o privati, che lavorano per opere destinate a terzi.
  • Liberi professionisti e consulenti che prestano servizio presso la Società.
  • Volontari e tirocinanti, retribuiti o non retribuiti, presso la Società.
  • Azionisti e persone con ruoli di amministrazione, direzione, controllo, vigilanza o rappresentanza, anche se esercitati di fatto.

  • Illeciti penali o amministrativi: frodi, corruzione, violazioni fiscali o ambientali.
  • Rischi per sicurezza o salute: mancata sicurezza sul lavoro, pericoli per pubblico o ambiente.
  • Violazioni interne/regolamentari: abusi, mobbing, favoritismi, manipolazioni di dati o documenti
  • Danno all’azienda: uso improprio di risorse, falsificazioni contabili, atti che danneggiano economicamente o a livello reputazionale.

Inoltre, pur non rientrando nell’ambito del D.Lgs. 24/2023:

  • internal compliance a politiche, procedure, standard e linee guida;
  • regulatory compliance, a normative nazionali e internazionali;
  • molestie sessuali.

Il Segnalante deve fornire informazioni utili per verificare i fatti:

  • Generalità (se non anonima)
  • Descrizione chiara e completa dei fatti
  • Tempo e luogo dei fatti, se noti
  • Identità o informazioni sul soggetto che ha commesso i fatti, se note
  • Eventuali testimoni
  • Documenti a supporto
  • Qualsiasi altra informazione utile

Segnalazioni anonime: valutate in base a gravità e completezza.

I canali di Segnalazione interni sono:

in forma scritta

Attraverso la piattaforma informatica fornita da un fornitore di servizi specializzato e accessibile sul sito internet della Società e disponibile al seguente link https://subaru-it.grantthornton-whistle.com

 

In forma scritta

Tale piattaforma è strutturata in modo da garantire che:

  • il Segnalante possa inviare la Segnalazione interna come “Anonima” o “Confidenziale”;
  • durante il processo di segnalazione le informazioni acquisite rispettino i principi di protezione dei dati personali e massima riservatezza;
  • le informazioni rilevanti sono accessibili esclusivamente al Gestore delle Segnalazioni;
  • sia disponibile in modo continuo 24 ore su 24, 7 giorni su 7.

 

in forma orale

Mediante una richiesta di fissazione di incontro diretto con il Gestore delle Segnalazioni da richiedere attraverso la suddetta piattaforma ovvero con ogni mezzo idoneo ad assicurarne la ricezione. La richiesta dovrà avere come oggetto «Richiesta di incontro diretto con il Gestore delle Segnalazioni» senza indicare i motivi o altri riferimenti inerenti all’oggetto della Segnalazione. L’incontro dovrà essere organizzato entro un termine ragionevole.

 

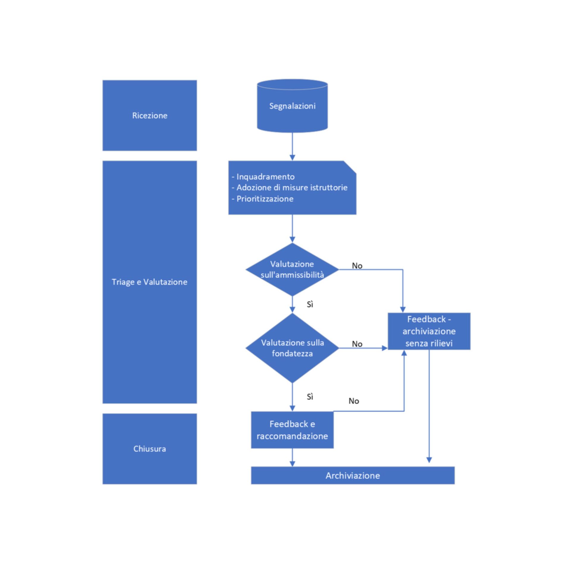
Di seguito il flow per la gestione delle Segnalazioni:

PROCEDURA WHISTLEBLOWING - Flow per la gestione delle Segnalazioni

  • È l’unico autorizzato ad accedere ai canali interni e alle segnalazioni (previa autorizzazione scritta della Società).
  • Deve proteggere le segnalazioni da perdita, distruzione o accessi non autorizzati.
  • Segnalazioni ricevute da altri soggetti vengono trasmesse entro 7 giorni al Gestore.
  • Deve inviare un avviso di ricevimento al Segnalante entro 7 giorni.

Il Segnalante può rivolgersi direttamente all’ANAC se:

  • Il canale interno non funziona o non è conforme alla legge.
  • Una segnalazione interna precedente non ha avuto seguito nei tempi previsti.
  • Esistono motivi per ritenere che una segnalazione interna sia inefficace o rischiosa (ritorsioni).
  • La violazione rappresenta pericolo imminente o evidente per l’interesse pubblico.
  • Il Gestore delle Segnalazioni è coinvolto in conflitto di interessi.

Modalità: scritta (piattaforme ANAC) o orale (telefono/voce registrata).
Riservatezza: ANAC garantisce la protezione dell’identità del segnalante e dei soggetti coinvolti.

Chi subisce ritorsioni può segnalarlo all’ANAC, che informa l’Ispettorato Nazionale del Lavoro.

Il Segnalante può divulgare pubblicamente solo se:

  • Ha già fatto una segnalazione interna ed esterna, o una esterna senza riscontro entro i termini di legge.
  • La violazione rappresenta un pericolo imminente o evidente per l’interesse pubblico.
  • Esistono fondati motivi per ritenere che la segnalazione esterna sia inefficace o rischiosa, ad esempio rischio di ritorsioni, distruzione di prove o collusione di chi ha ricevuto la segnalazione.

 

Si rammenta che la procedura è finalizzata alla protezione da ritorsioni delle persone che segnalano violazioni